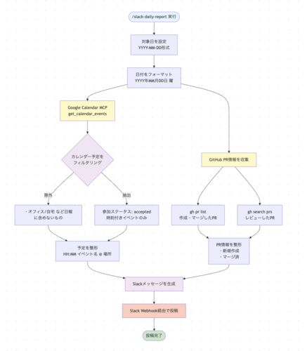
Claude CodeとMCPを活用して日報作成を効率化した話

はじめに こんにちは、YOUTRUSTのしぶしゅん(YOUTRUST / X)です。 今回は、Claude CodeとMCPを組み合わせた活用例と、スラッシュコマンドで作成した日報投稿を紹介します。 私は主にClaude Codeで開発を進めています。MCPを利用することでClaude Codeがア…

DevFest 2025 Greater Kwansai @神戸 に登壇してきました!🎤✨

こんにちは 関西大好きなアプリチームのルーカス (YOUTRUST / X) です 先週末、DevFest 2025 Greater Kwansai にスピーカーとして招待され、神戸で開催されたイベントに参加してきました。✨ DevFestで登壇するのは今回が初めてで、しかも神戸に行くのも初め…

Macユーザー必見。今日から始めるRaycast生活

‍ はじめに こんにちは。YOUTRUSTでエンジニアをしている平野(YOUTRUST / X)です。 今年3月に入社してから、あっという間に半年が経ってしまいました。 テックブログも2回目の執筆になります。前回の記事はこちらです。 突然ですが、みなさんは普段Macのラ…

「プロンプトに足す」では届かない“安全な実行”を——公式 MCP+社内コマンドMCP化で実現する

こんにちは!YOUTRUSTのアプリエンジニアの葉(YOUTRUST)です! 今回は、最近話題の MCP(Model Context Protocol) を使って、AI にコマンドを“安全に任せる”方法を試してみたので、シェアしたいと思います! なぜ MCP なのか 最近、AI を開発に使う中で、ち…

Kaigi on Rails 2025 参加レポート

こんにちは、YOUTRUST Webエンジニアの寺井(YOUTRUST/X)です。 2025年9月26日と2025年9月27日に行われたKaigi on Rails 2025に今年も参加してきたので、参加レポートをまとめたいと思います。 なお、YOUTRUSTへ入社してからKaigi on Railsへの参加は3回目で…

Fluttercon 2025 Day 3:一歩踏み出す勇気がキャリアを変える

こんにちは ドイツのパン大好きなアプリチームのルーカス (YOUTRUST / X) です VGV キーノート 最後のキーノートは VGV (Very Good Ventures) の CEO David DeRemer さん と Concepts Director Kyle Crouse さん によって行われました。 VGV は世界で最も有…

Fluttercon 2025 Day 2:自分の知らない世界を見つけた

こんにちは イベントレポート早速出してるアプリチームのルーカス (YOUTRUST / X) です 正直、初日の夜はかなり疲れてしまって、Flutterconの熱気と初日のブログ の執筆でぐったりしてました(笑)。翌朝はチーズブレッツェルを片手に会場へ向かい、ちょうど…

Flutterエンジニアの聖地へ:Fluttercon 2025 Day 1 の記録

こんにちは 最近登壇止まらないけど、頑張ってるアプリチームのルーカス (YOUTRUST / X) です 今回は、Fluttercon 2025に参加した旅路と、現地で過ごした前日と1日目の様子をレポートしたいと思います! まずは、このような貴重な機会をいただけたことに、改…

AIとナレッジ管理で変えるセキュリティチェック対応

セキュリティチェックシート、毎回苦しんでいませんか? こんにちは、YOUTRUSTでSREとエンジニアリングマネージャーをしている須藤(YOUTRUST/X)です。 私はこの課題を引き継ぎ、ISMS対応の知見とClaude CodeとObsidianを組み合わせることで、対応時間を1件…

AIを使用し、開発環境をスクラップ&ビルドで大幅刷新!チーム全体の開発生産性を劇的に向上させた取り組み

こんにちは!SREに転生して一年が過ぎた墨です!( YOUTRUST / X) 今回は弊社の開発環境(Dev環境)を根本から見直し、チーム全体の開発生産性向上とコスト最適化を実現した取り組みをご紹介します。 現状分析:レガシーなインフラ運用の限界 弊社のインフラ…

Flutter3.32から `NavigatorState.push` の挙動が変わった話

どうも、株式会社YOUTRUSTのアプリ開発のリードエンジニアを務めているashdikこと朝日(YOUTRUST / X)です。 最近は、またスマブラ熱が少し再燃しておりクロムをVIP入りさせようと尽力させているところです。 はじめに Flutter 3.32にアップデートした際、Nav…

【実録】自分のパソコンすら持ってなかった29歳女が、自社開発のエンジニアになって、自分のパソコンを持ってるエンジニアたちと1年働いてみた

こんにちは!YOUTRUSTのアプリエンジニアの優依那 (YOUTRUST / X) です✨ 2025年9月1日。この記事を公開する今日、私はエンジニアになってちょうど1年を迎えました。 プログラミングのプの字も知らなかった私が、 未経験からエンジニアになった経緯や実際に業…

アプリエンジニアもアニメーション作れるよ!!Flutter × Rive で次世代のUI体験を作ろう

こんにちは UI綺麗にするのが好きなアプリチームのルーカス (YOUTRUST / X) です 最近、YOUTRUSTのアプリが以前よりもアニメーションで表現豊かになってきたと感じた方もいるかもしれません。 その仕掛け人は誰でしょうか…?実は、僕なんです 4.0.0に入れた…

Claudeに聞けば大体わかる?!生成AIでキャッチアップするYOUTRUSTのデータ基盤

こんにちは!YOUTRUSTでデータエンジニアをしている小林(YOUTRUST)です。今年の7月に入社して約1ヶ月が経ちました。今回のブログでは、入社してから1ヶ月間で生成AIを活用してYOUTRUSTのデータ基盤のキャッチアップをしたことについて書いてみようと思いま…

社内のReact公式ドキュメント輪読会に参加してみた

はじめに はじめまして!YOUTRUSTでWebエンジニアをしている林(YOUTRUST)です。 先日誕生日を迎えたのですが、YOUTRUST上でたくさんのお祝いコメントをいただけて嬉しかったです! 社会人になってから祝われる機会が少なくなっていたのですが、こうやって…

Firebase Dynamic LinksからAdjust True Linkへの移行体験記

1. 導入 こんにちは、YOUTRUSTでFlutterエンジニアをしているオカ ( YOUTRUST / X )です。モバイルアプリ開発を10年ほど、直近2年はFlutterの開発を行っております。 2025年8月25日でサービス終了が予定されているFirebase Dynamic Linksから、新しいディー…

CloudFrontキャッシュ削除でコストを抑えながら画像の向き問題を解決した話

こんにちは。YOUTRUSTでWebエンジニアをしている井上(YOUTRUST)です。 今回は、ユーザーがアップロードした画像が正しい向きで表示されない問題を解決した話を紹介します。Lambda関数での修正実装と、CloudFrontキャッシュの削除でコストを抑えた方法につい…

入社1ヶ月で新規事業の開発を任された話

はじめに こんにちは。YOUTRUSTでエンジニアをしている平野(YOUTRUST / X)です。 今年3月(2025/03)に入社し、もう少しで半年が経とうとしています。 今回は初めてのテックブログですが、入社して間もないタイミングで任せていただいた先日リリースした…

これは、僕がFlutterのGoogle Developer Expert (GDE)になるまでの物語 🏆

こんにちは FlutterとDartのGoogle Developer Expertのアプリチームのルーカス (YOUTRUST / X) です これは、僕が Flutter エンジニアとして成長し、 Google Developer Expert にたどり着くまでの物語だ。 最初は、ただのゲーム好きな高校生だった。 コード…

データの可視化を実装する際に使用した便利なライブラリについて

こんにちは! YOUTRUSTでWebエンジニアをしている中谷 ( YOUTRUST )です! 前回の記事の登場から半年以上経ってしまっていました 私の記事の更新を心待ちにしてくださっていた方、本当にお待たせしました! 前回の登場の際は、入社直後で admin(社内用の管…

キャリアSNS YOUTRUSTの所属データの構造を抜本的に変えた話

こんにちは!YOUTRUSTの春日(YOUTRUST / X)です。 今回は、長年のサービス運用上の悩みのタネであったユーザーの所属データにおける「二重管理問題」を解決し、よりシンプルで直感的なユーザー体験を実現したプロジェクトについてお話しします。 背景:な…

絵文字が文字化けする?バリアントセレクタが原因の不具合と対策

こんにちは。Webエンジニアの奥村一貴(YOUTRUST / X)です✨ 7月でYOUTRUSTに入社して1年になりました! 今回は絵文字のUnicode、バリアントセレクタを理解しておらずQAで不具合が見つかった話を紹介します。 不具合の内容 ユーザー登録後に運営から送信され…

Claude Code×Obsidianで作るナレッジベース開発環境

この記事で得られること ✅ 30分の会議を5分で議事録化する自動化フロー ✅ 開発量を2.5倍に増やした具体的な環境構築方法 ✅ 情報検索を30秒以内に短縮するナレッジ管理術 ✅ PRレビューを10点満点で自動評価する設定 ✅ すぐに使えるCLAUDE.md設定テンプレート…

Flutter界を揺るがしたLiquid Glass議論と、その実装方法まとめ

目次 目次 Apple最新ニュース Flutterエンジニアとしてどうすればいい? Flutter界隈に激震が走った! コメント全体の印象 主な論点と意見 まとめ Flutterチームのスタンス FlutterでLiquid Glassの実装 Liquid Glassの特徴 Level 1 シンプルなLiquid Glass…

Terraform plan は通るのにapplyで失敗...ブランチデプロイ戦略で解決した運用改善事例

こんにちは!SRE一年生が終わりかけている墨(YOUTRUST/X)です! 「terraform planは成功したのに、いざterraform applyしたらエラーで失敗...」 こんな経験に悩まされているインフラエンジニアの方は多いのではないでしょうか? 今回はその打開策として弊社…

RuboCopカスタムルールでテストの記法統一と品質向上を実現した話

こんにちは、YOUTRUSTのしぶしゅん(YOUTRUST / X)です。 今回は、YOUTRUSTのNotificationJobに関するテストの品質向上を目的としたRuboCopカスタムルールの導入について紹介します。 なぜこの取り組みをしたかというと、NotificationJobのエンキューテスト…

Metabaseの変数で、データ抽出の工数を削減できた話。

こんにちは。データアナリストのMomoko(YOUTRUST)です✨ データに関連する皆様!!!! 日々いろんな部署から「この数字見たい!」「あの集計を別の条件で見れない?」といった相談をもらうこと多くないですか? その中でも同じような集計を条件だけ変えて…

ニンニン!Flutterの術を極めるでござる!FlutterNinjas2025 参上(Day2)

こんにちは!YOUTRUSTのアプリエンジニアの葉(YOUTRUST)です。 今回は朝日(YOUTRUST / X)とルーカス(YOUTRUST / X) と3人で FlutterNinjas に参加してきました! この記事では Day2 を中心に印象に残ったセッションをピックアップしてお届けします。 Day1 は…

拙者、FlutterNinjas2025にて修行して参った!

はじめに 拙者 江戸時代が大好きなアプリチームのルーカスでござる。 (YOUTRUST / X) 今日は朝日(YOUTRUST / X)と葉(YOUTRUST)と3人でFlutterNinjasに参加しました。この記事では初日の体験についてお話しします。 昨年は朝日さんだけが参加していましたが、…

Devinを使用してCIのテスト実行時間を62%削減した話

こんにちは!YOUTRUSTでWebエンジニアをしている大竹(YOUTRUST)です。 最近は気温が涼しくなってきて、過ごしやすいですね。しばらくこれくらいの気温が続いてくれると嬉しいです。 本日のテーマ 弊社ではAI開発エージェントのDevinを積極的に本番活用して…